
8月雅思考试通知
根据近期国内新冠肺炎疫情防控形势和雅思考点实际情况,经与教育部考试中心协商决定:
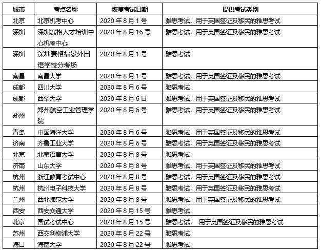
7月已恢复雅思考试的3个机考考点和12个纸笔考试考点继续提供各类雅思考试服务,考点名单及提供的考试类别详见下表:

8月新增北京机考中心和深圳赛格人才培训中心2个机考考点及15个纸笔考试考点,提供各类雅思考试服务,考点名单及提供考试类别详见下表:

上述雅思纸笔考试考点恢复考试日期之前的考试仍将取消,考试费将全额退还至考生个人报名账户。其它雅思考点仍不具备组考条件,继续取消其8月份的雅思纸笔考试,考试费将全额退还至考生个人报名账户。
我们将根据雅思考点的实际情况,适时动态调整雅思考试安排,陆续增加复考考点并新增考试日期。请广大考生随时关注报名网站的公告。

8月托福考试通知
根据近期国内新冠肺炎疫情防控形势和托福®考点实际情况,截止至7月27日,根据美国教育考试服务中心(ETS)与教育部考试中心(NEEA)共同研究商议决定,8 月托福iBT®考试将开放7个考试日期和21个考点,详细信息如下:

上述托福考试考点恢复考试日期之前的考试仍将取消, 考试费将全额退还至考生NEEA个人报名账户。其它托福考点仍不具备组考条件,继续取消其8月份的托福考试,考试费将全额退还至考生NEEA个人报名账户,以便考生重新安排后续日期的考试。
此外,ETS正在与教育部考试中心积极沟通,在符合新冠肺炎疫情防控相关要求的前提下,增加更多有条件开放的托福考点以及开放更多考试日期,以满足各位考生的需要。
托福考试相关防疫要求通知:
httpss://toefl.neea.cn/allNewsList
8月GRE考试通知
根据近期国内新冠肺炎疫情防控形势和GRE®普通考试考点实际情况, 美国教育考试服务中心(ETS)与教育部考试中心(NEEA)共同商讨决定:
7月已恢复GRE®普通考试的考点将继续提供服务,同时8月新增6个考试考点,考点名单详见下表:

上述GRE®普通考试考点恢复考试日期之前的考试仍将取消,考试费将全额退还至考生个人报名账户。其它GRE®普通考试考点仍不具备组考条件,继续取消其8月份的GRE®普通考试,考试费将全额退还至考生个人报名账户。GRE®官方将陆续增加复考考点并新增考试日期,大家可以持续关注小new哦~
GRE考试相关防疫要求通知:
https://gre-main.neea.cn/html1/category/1507/1795-1.htm
值得高兴的是,越来越多的考场开放
但悲伤的是,武汉...仍然...没有复考
除了等待,我们能做的,就只有好好复习啦!

暑假已经过去了一半,如果你还没找到状态
不如来新航道“暑假班”找找复习灵感!
英语高能高分·就上新航道 >><<




