
同学们是不是都已经看到雅思官方发布的8月雅思考试的通知了呀,成都雅思考点将于8月开放啦!没有看到的同学也不要着急,成都新航道这里已经为大家整理好啦!除了新增的雅思考点,还有成都8月雅思考点开放的地址以及考试时间。

成都的雅思考场将于8月重新开放,并且8月6日的口试安排也出来了,具体时间和地点如下:
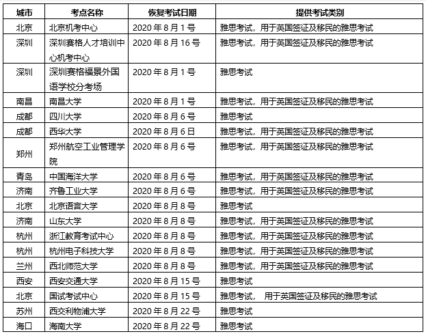
1、四川大学考点
四川大学考点的口语考试集中在8月2日-8月4日(周日-周二),地点是四川大学(望江校区)出国培训大楼。
2、西华大学考点
西华大学考点口语考试集中在8月3日-8月5日(周一-周三),地点是西华大学东门西华大学本部实训大楼四楼。
以上就是关于2020成都8月雅思考点开放的相关分享了,小编这里还要提醒将于8月6日考试的小伙伴,具体口试时间请提前十天登录官网查询时间安排,打印准考证,并以准考证信息为准哦!如果还有其他疑问,欢迎咨询在线客服。
新航道成都学校官网:https://cd.xhd.cn/
新航道成都学校咨询热线:400-998-6000




