
雅思8月考试的相关调整
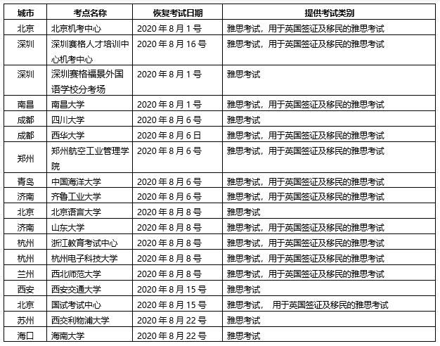
7月已恢复雅思考试的3个机考考点和12个纸笔考试考点继续提供各类雅思考试服务,考点名单及提供的考试类别详见下表:

8月新增北京机考中心和深圳赛格人才培训中心2个机考考点及15个纸笔考试考点,提供各类雅思考试服务,考点名单及提供考试类别详见下表:


托福8月考试新增考点
截止至7月27日,托福iBT®考试8月将开放7 个考试日期和21 个考点,详细信息如下:

上述托福考试考点恢复考试日期之前的考试仍将取消, 考试费将全额退还至考生NEEA个人报名账户。其它托福考点仍不具备组考条件,继续取消其8月份的托福考试,考试费将全额退还至考生NEEA个人报名账户,以便考生重新安排后续日期的考试。
对于无法在近期参加托福iBT考试的考生,我们鼓励大家报名参加托福® ITP™ 中国版考试。同时也要注意查看院校网站或直接联系对方,以确认考试成绩是否被接受。
考场次数有序增加,
留学之路早晚都会为你开启~
如果你想:
了解更多雅思及托福考试、课程相关信息?
想知道任何留学的相关问题?
我们都会为您详细解答哦!
还可免费进行语言能力测评!
清楚知道自己的实力到底在哪?





