
7月已恢复雅思考试的3个机考考点和12个纸笔考试考点继续提供各类雅思考试服务,考点名单及提供的考试类别详见下表:

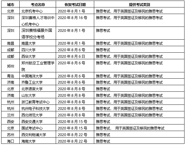
8月新增北京机考中心和深圳赛格人才培训中心2个机考考点及15个纸笔考试考点,提供各类雅思考试服务,考点名单及提供考试类别详见下表:

上述雅思纸笔考试考点恢复考试日期之前的考试仍将取消,考试费将全额退还至考生个人报名账户。其它雅思考点仍不具备组考条件,继续取消其8月份的雅思纸笔考试,考试费将全额退还至考生个人报名账户。
我们将根据雅思考点的实际情况,适时动态调整雅思考试安排,陆续增加复考考点并新增考试日期。请广大考生随时关注报名网站的公告。

复考时代,报名占座,刻不容缓
上海新航道学校提供免费代报名服务,欢迎前来预约!!!
8月托福考试通知
8月1日起托福考试费用上涨
中国大陆逐步恢复线下托福考试,各位考生们终于熬出头了。但是他们万万没想到的是,“坏消息”也接踵而至:托福要涨价了!

上周ETS在官网上宣布:托福考试将于8月1日起在部分地区进行价格上调,涨价后的考试费用视不同地区而定。
从2006年新托福考试次登陆中国开始,考试费用就由原本的1370元一路上涨至现在的1985元。那么这一次涨价,想必费用也会突破2000元大关,终于要和隔壁雅思“并驾齐驱”了。
所以说近期有托福考试需求的小伙伴赶紧抓紧时间,在涨价前报名考试,毕竟能省一点是一点!
8月托福考试通知
根据近期国内新冠肺炎疫情防控形势和托福®考点实际情况,截止至7月27日,根据美国教育考试服务中心(ETS)与教育部考试中心(NEEA)共同研究商议决定,8 月托福iBT®考试将开放7个考试日期和21个考点,详细信息如下:

上述托福考试考点恢复考试日期之前的考试仍将取消, 考试费将全额退还至考生NEEA个人报名账户。
其它托福考点仍不具备组考条件,继续取消其8月份的托福考试,考试费将全额退还至考生NEEA个人报名账户,以便考生重新安排后续日期的考试。
此外,ETS正在与教育部考试中心积极沟通,在符合新冠肺炎疫情防控相关要求的前提下,增加更多有条件开放的托福考点以及开放更多考试日期,以满足各位考生的需要。
托福® ITP™ 中国版考试
对于无法在近期参加托福iBT考试的考生,我们鼓励大家报名参加托福® ITP™ 中国版考试。
该考试将托福ITP纸笔考试和Vericant(维立克,知名第三方留学面试服务机构)提供的非判分视频口语面试结合在一起,为考生提供了高质量的托福考试解决方案。在该考试推出的短短2个月内,全球已有近600所院校确认接受托福ITP中国版考试成绩。
其中包括美国的卡内基梅隆大学(本科)、密歇根大学(本科)、康奈尔大学和哈佛法学院,加拿大的麦克马斯特大学,英国的伦敦政治经济学院和纽卡斯尔大学,新加坡的南洋理工大学和新加坡国立大学,以及欧洲、澳大利亚、新西兰和亚洲的其他大学。
对此考试有兴趣的考生可查看各院校网站或直接联系对方,以确认考试成绩是否被接受。
托福ITP中国版现已开放9月考位,覆盖北京、上海、武汉、天津等全国10所主要城市。考生可登录httpss://toefl.cn/family-itp.php或原文链接了解该考试报名信息、考试日期、免费备考资料、常见问题解答和的接受机构名单。





