
本以为距离国际学校春招少说还有一个月时间,没想到有两所鼎鼎大名的学校这么早就开启了春招报名!
他们就是——包玉刚和常熟UWC,有意向转轨国际的同学们不要错过!
常熟UWC国际学校2023年春招
8月19日 常熟UWC开放2023年入学申请~

UWC,全名 United World College ,是一所独立、非营利的知名IB国际学校网络,目前全球共有18所UWC院校。
而中国常熟世界联合学院(简称“常熟UWC”),就是中国大陆的唯 一一所,全世界5所UWC。
他是藤校“亲儿子”、是享有盛誉的世界校园、是国际教育界的“邵逸夫”。UWC常熟校区几乎每年都有学生被“哈普耶”录取,这样的成绩在国内的国际学校中可谓表现十分抢眼。
如果你有意向申请,现在就可以提交报名了!
同学们可以登录WUC官网查看申请流程
https://www.uwcchina.org/Admissions/single/42
UWC常熟开设课程
FP课程:申请此课程(10年级)的学生在申请时应至少在9年级或10年级就读;
IB课程:申请此课程(11年级)的学生在申请时应至少在10年级或11年级就读。
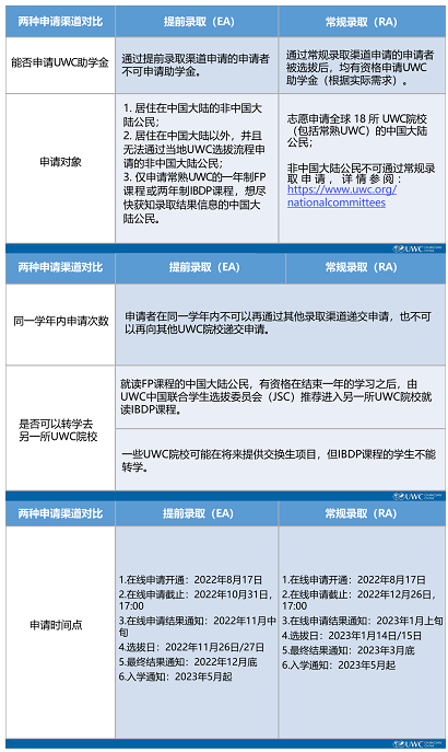
UWC常熟申请渠道
每位申请者必须选择两种申请渠道的其中一种来进行申请:提前录取(Early Admission)或常规录取(Regular Admission)。

UWC常熟申请材料
注意,申请学生仍然需要上一年的成绩单,不要求提供官方成绩单。学生申请必须提供复印件、电子成绩单或其他形式非官方成绩单,用于申请表中上传及选拔日。一旦被UWC录取,则需要在入学前提供官方成绩单。

随着两所头部学校开放入学申请,相信接下来各大学校也都会紧随其后,春招可以准备起来了!



